为深化本科生创新创业教育,进一步提升学生科研实践能力与创新素养,大学生创新创业指导中心以“早进实验室、早进课题、早进团队”为抓手,制定《实验室面向本科生创新创业实践开放工作方案》,搭建实验室与本科生创新创业实践双选服务平台,畅通师生精准对接渠道。实验室开放构建“体验式实践-进修式实践-课题式实践”多元形态,形成“入门体验-进阶培养-项目创孵”三级实践路径,系统性赋能学生成长。首轮已统筹各级实验室推出实验室面向本科生创新创业实践活动58个,共计147场次、19个课题、853个名额,有效拓宽本科生科研参与覆盖面。

实验室面向本科生创新创业开放双选服务平台

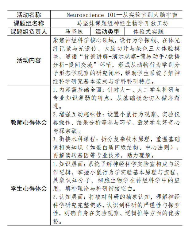
优秀案例展示

下一步,学校将持续整合校内外优质教育资源,加速推进实验室面向本科生创新创业实践开放的广度与深度,进一步优化实验室面向学生创新创业实践开放双选服务平台。重点精准对接中国国际大学生创新大赛等核心赛事需求,将实验室开放实践与赛事备赛、项目孵化深度融合。结合首轮开放实践总结的经验与问题,制定实验室开放活动指南,精准匹配不同学生的科研与赛事参与需求,为培育具备科研素养与创新能力的高素质医学人才,助力学生在各类创新创业赛事中斩获佳绩提供强有力的支撑。